近日,山西省农业农村厅发布了关于2026年农业主导品种主推技术的通知,我校推荐的38个品种、28项技术分别入选农业主导品种、主推技术。


入选的38个品种覆盖了玉米、小麦、大豆、谷子等16种农作物,分别分布在玉米研究所、小麦研究所、谷子研究所等9个院所。

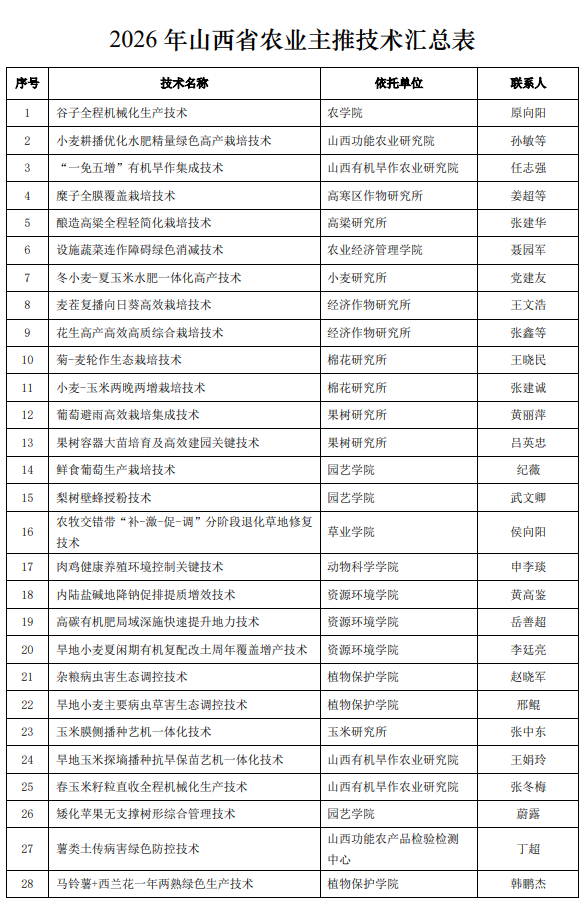
入选的28项技术覆盖了粮油类、园艺类、畜牧类、农机类、资源环境类等5个类别,分别分布在园艺学院、资源环境学院、经济作物研究所等17个院所。
为贯彻落实党中央关于科技成果转化工作的部署要求,加快先进适用的农业科技成果大面积推广应用,发挥科技对主要粮油作物大面积提高单产和农业高质量发展的支撑作用,省农业农村厅遴选了农业主导品种77个、主推技术43项。省农业农村厅要求各市县农业农村部门要结合本地主导产业发展和农业生产经营者技术需求,认真做好主导品种的宣传推广。各级农技推广机构要加大主导品种主推技术推广应用力度,充分发挥现代农业科技试验示范基地的引领作用,引导带动广大农户和新型农业经营主体应用先进适用技术。多元农技推广服务体系和现代农业产业技术体系,要扎实推进农技人员进村入户服务,打造成果转化和主推技术应用场景,集成熟化当地适宜先进技术,不断提高技术到位率,为粮油作物大面积单产提升和多元化食物供给提供坚实科技支撑。