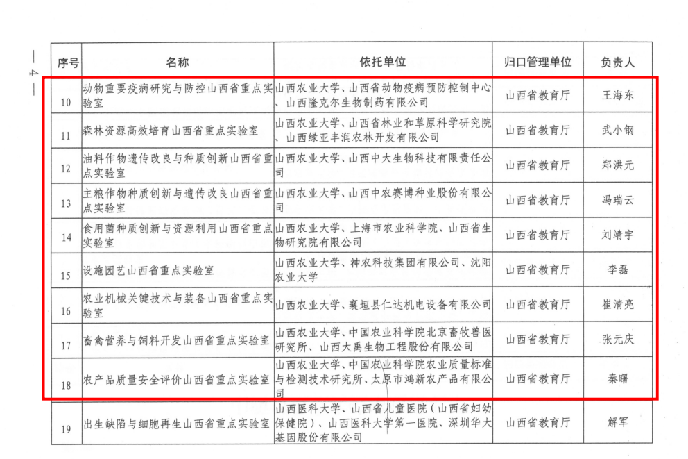
近日,山西省科学技术厅发布《关于批准建设“名优晋药功效物质研究与开发利用”等69家山西省重点实验室的通知》,我校牵头申报的17个省重点实验室获批建设,覆盖农业生物技术、资源环境、食品工程等多个前沿方向。截至目前,依托我校建设的省重点实验室总数达21个,位居全省高校第二位,标志着我校科技创新体系建设和有组织科研取得重要进展。



自山西省科技厅2023年12月印发《重组山西省重点实验室体系方案》以来,我校迅速响应,系统谋划。2024年,学校先后两次召开专题会议,部署重点实验室优化重组与新建工作,深入解读政策、研判方向、明确路径。科研管理部在充分调研和校内外论证基础上,编制完成《山西农业大学重点实验室建设布局与优化重组方案》。经校长办公会审议通过,学校确定在持续强化山西省后稷实验室、土壤健康山西省实验室建设的同时,对现有13个省重点实验室进行优化整合,并前瞻布局新建12个省重点实验室。
在重组申报过程中,学校主动对接上级部门指导意见,加强对申报平台的系统培育与资源保障,统筹“大型仪器设备配套、高水平创新平台工程专项”等支持措施,着力提升实验室建设质量与竞争力。经多轮凝练与完善,我校共推荐21个省重点实验室参与本轮体系重组。
2025年4月,山西省科技厅启动工程制造、生物农学、医药健康等领域省重点实验室优化重组评审。我校认真组织、精心准备,经主管部门形式审查与专家综合评审,最终17个实验室成功获批,彰显了我校在相关学科领域的厚实积累与创新能力。
此次一批重点实验室的获批,是我校面向区域发展和产业需求、持续加强科研平台布局的重要体现。学校将以此次重组为契机,进一步推动平台交叉融合、开放共享,提升科技创新支撑能力,为服务我省高质量发展和乡村全面振兴贡献更大力量。